Danh sách câu hỏi
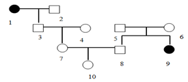
[Sơ đồ phả hệ phản ánh sự di truyền của một tính trạng ở ngườ - Tự Học 365] Sơ đồ phả hệ phản ánh sự di truyền của một tính trạng ở người. Biết rằng A quy định bình thường trội hoàn toàn so với alen a quy định bị bệnh. Người số (4) thuộc một quần thể khác đang ở trạng thái cân bằng di truyền, trong đó alen a chiếm 10%. Trong các dự đoán sau đây, có bao nhiêu dự đoán đúng?

(1) Xác suất để người số (10) mang alen lặn là 
(2) Xác suất sinh ra con trai bị bệnh của (7) x (8) là 
(3) Xác suất sinh ra con trai không bị bệnh của (7) x (8) là 
(4) Xác suất để (7) không mang alen lặn là 
[Ở một loài động vật, mỗi gen quy định một tính trạng, alen t - Tự Học 365] Ở một loài động vật, mỗi gen quy định một tính trạng, alen trội là trội hoàn toàn, diễn biến nhiễm sắc thể ở hai giới như nhau.
Cho phép lai P:
XDY x
XDXd tạo ra F1 có kiểu hình cái mang 3 tính trạng trội chiếm tỉ lệ 33%. Trong các dự đoán sau, có bao nhiêu dự đoán đúng?
(1) Ở F1 có tối đa 40 loại kiểu gen khác nhau.
(2) Tần số hoán vị gen là 20%.
(3) Tỉ lệ kiểu hình trội về 2 trong 3 tính trạng trên ở F1 chiếm 30%.
(4) Tỉ lệ cá thể cái mang 3 cặp gen dị hợp ở F1 chiếm 8,5%.
[Trong tế bào, mARN có vai trò gì? - Tự Học 365] Trong tế bào, mARN có vai trò gì?
[Chỉ số IQ là một chỉ số đánh giá - Tự Học 365] Chỉ số IQ là một chỉ số đánh giá
[Gen là một đoạn của phân tử AND - Tự Học 365] Gen là một đoạn của phân tử AND
[Nội dung nào sau đây không đúng? - Tự Học 365] Nội dung nào sau đây không đúng?
[Bệnh phêninkêto niệu xảy ra do: - Tự Học 365] Bệnh phêninkêto niệu xảy ra do:
[Mức xoắn 3 của nhiễm sắc thể là - Tự Học 365] Mức xoắn 3 của nhiễm sắc thể là
[Chọn câu sai trong các câu sau: - Tự Học 365] Chọn câu sai trong các câu sau:
[Bệnh phenilketo niệu xảy ra do: - Tự Học 365] Bệnh phenilketo niệu xảy ra do:
[Phân bố theo nhóm xảy ra khi : - Tự Học 365] Phân bố theo nhóm xảy ra khi :
[Bản chất của mã di truyền là : - Tự Học 365] Bản chất của mã di truyền là :
[Thực chất tương tác gen là gì? - Tự Học 365] Thực chất tương tác gen là gì?
[Đột biến gen là những biến đổi - Tự Học 365] Đột biến gen là những biến đổi
[Phát biểu nào sau đây là sai: - Tự Học 365] Phát biểu nào sau đây là sai: