Danh sách câu hỏi
[ Trong các hình thức hô hấp sau đây hình thức nào có ở côn trùng? - Tự Học 365] Trong các hình thức hô hấp sau đây, hình thức nào có ở côn trùng?
[Cho những đặc điểm dưới đây đặc điểm nào đúng với thực vật CAM? I. Gồm những loài mọng nước sống ở - Tự Học 365] Cho những đặc điểm dưới đây, đặc điểm nào đúng với thực vật CAM?
I. Gồm những loài mọng nước sống ở các vùng hoang mạc khô hạn và các loại cây trồng như dứa, thanh long…
II. Gồm một số loài thực vật sống ở vùng nhiệt đới và cận nhiệt đới như mía, rau dền, ngô, cao lương, kê…
III. Chu trình cố định CO2 tạm thời (con đường C4) và tái cố định CO2 theo chu trình Canvin. Cả hai chu trình này đều diễn ra vào ban ngày và ở hai loại tế bào khác nhau trên lá.
IV. Chu trình C4 (cố định CO2) diễn ra vào ban đêm, lúc khí khổng mở và giai đoạn tái cố định CO2 theo chu trình Canvin, diễn ra vào ban ngày.
[Hô hấp sáng xảy ra với sự tham gia của các bào quan nào? - Tự Học 365] Hô hấp sáng xảy ra với sự tham gia của các bào quan nào?
[Theo thuyết tiến hóa hiện đại có bao nhiêu phát biểu sau đây đúng về chọn lọc tự nhiên? I. Chọn lọc - Tự Học 365] Theo thuyết tiến hóa hiện đại, có bao nhiêu phát biểu sau đây đúng về chọn lọc tự nhiên?
I. Chọn lọc tự nhiên tác động trực tiếp lên kiểu hình và gián tiếp làm biến đổi tần số kiểu gen, qua đó làm biến đổi tần số alen của quần thể.
II. Chọn lọc tự nhiên chống lại alen trội làm biến đổi tần số alen của quần thể nhanh hơn so với chọn lọc chống lại alen lặn.
III. Chọn lọc tự nhiên làm xuất hiện các alen mới và làm thay đổi tần số alen của quần thể.
IV. Chọn lọc tự nhiên có thể làm biến đổi tần số alen một cách đột ngột không theo một hướng xác định.
[Cho các bộ phận: (a) Trung khu điều hòa tim mạch ở hành não. (b) Tim và mạch máu. (c) Thụ thể áp - Tự Học 365] Cho các bộ phận:
(a) Trung khu điều hòa tim mạch ở hành não.
(b) Tim và mạch máu.
(c) Thụ thể áp lực ở mạch máu.

Chú thích nào sau đây đúng về sơ đồ bên?
[Có 3 tế bào sinh tinh của một cơ thể có kiểu gen AaDEde thực hiện quá trình giảm phân bình thường tr - Tự Học 365] Có 3 tế bào sinh tinh của một cơ thể có kiểu gen \(Aa\frac{{DE}}{{de}}\) thực hiện quá trình giảm phân bình thường, trong đó chỉ có 1 tế bào có xảy ra hiện tượng hoán vị gen. Theo lí thuyết, tỉ lệ các loại giao tử nào sau đây có thể xuất hiện?
[Đồ thị dưới đây biểu diễn biến động số lượng thỏ và mèo rừng ở Canada nhận định nào đúng về mối quan - Tự Học 365] Đồ thị dưới đây biểu diễn biến động số lượng thỏ và mèo rừng ở Canada, nhận định nào đúng về mối quan hệ giữa hai quần thể này?

[Ở một loài thực vật tính trạng màu sắc hoa do một gen có 2 alen là A a quy định. Trong đó alen A quy - Tự Học 365] Ở một loài thực vật, tính trạng màu sắc hoa do một gen có 2 alen là A, a quy định. Trong đó, alen A quy định hoa tím trội hoàn toàn so với alen a quy định hoa xanh. Cho các cây hoa tím giao phối với cây hoa xanh, thu được các hợp tử F1. Gây đột biến tứ bội hóa các hợp tử F1 thu được các cây tứ bội. Cho các cây tứ bội có hoa tím ở F1 tự thụ phấn, thu được F2 có kiểu hình cây hoa xanh chiếm tỉ lệ 1/36. Cho rằng cây tứ bội giảm phân chỉ sinh ra giao tử lưỡng bội; các giao tử lưỡng bội thụ tinh với xác suất như nhau. Theo lí thuyết, có bao nhiêu phát biểu sau đây về F2 là đúng?
I. Loại kiểu gen chỉ có 1 alen A chiếm tỉ lệ 1/9.
II. Loại kiểu gen chỉ có 1 alen a chiếm tỉ lệ 8/35.
III. Có 4 loại kiểu gen quy định kiểu hình hoa tím và 1 loại kiểu gen quy định kiểu hình hoa xanh.
IV. Lấy ngẫu nhiên 1 cây hoa tím, xác suất thu được cây không mang alen a là 1/36.
[Trên một cây cổ thụ có nhiều loài chim cùng sinh sống có loài ăn hạt có loài hút mật hoa có loài ăn - Tự Học 365] Trên một cây cổ thụ có nhiều loài chim cùng sinh sống, có loài ăn hạt, có loài hút mật hoa, có loài ăn sâu bọ. Khi nói về các loài chim này, có bao nhiêu phát biểu sau đây đúng?
I. Các loài chim này tiến hóa thích nghi với từng loại thức ăn.
II. Các loài chim này có ổ sinh thái về dinh dưỡng trùng nhau hoàn toàn.
III. Số lượng cá thể của các loài chim này luôn bằng nhau.
IV. Loài chim hút mật tiến hóa theo hướng mỏ nhỏ, nhọn và dài.
[Ở một loài thú có 2 gen quy định màu sắc lông mỗi gen gồm 2 alen các kiểu gen này biểu hiện thành 3 - Tự Học 365] Ở một loài thú, có 2 gen quy định màu sắc lông, mỗi gen gồm 2 alen, các kiểu gen này biểu hiện thành 3 loại kiểu hình khác nhau về màu lông, locut gen quy định màu mắt gồm 2 alen, alen trội hoàn toàn. Ba locut này nằm trên ba cặp NST thường. Cho biết không xảy ra đột biến, theo lí thuyết có bao nhiêu dự đoán sau đây đúng?
I. Có tối đa 10 loại kiểu gen quy định màu lông.
II. Có tối đa 12 loại kiểu gen dị hợp tử về 2 trong 3 cặp gen trên.
III. Có tối đa 6 loại kiểu hình khác nhau.
IV. Có tối đa 8 loại kiểu gen đồng hợp tử về cả 3 cặp gen trên.
[Trong hệ tuần hoàn kín máu chảy trong động mạch - Tự Học 365] Trong hệ tuần hoàn kín, máu chảy trong động mạch
[Từ một tế bào xoma có bộ NST lưỡng bội 2n qua một số lần nguyên phân liên tiếp tạo ra các tế bào con - Tự Học 365] Từ một tế bào xoma có bộ NST lưỡng bội 2n, qua một số lần nguyên phân liên tiếp tạo ra các tế bào con. Tuy nhiên, trong một lần phân bào, ở hai tế bào con có hiện tượng tất cả các NST không phân li nên đã tạo ra hai tế bào có bộ NST 4n, các tế bào 4n này và các tế bào con khác liên tục nguyên phân bình thường với chu kì tế bào như nhau. Kết thúc quá trình nguyên phân trên tạo ra 448 tế bào con. Theo lý thuyết, trong số các tế bào con tạo thành, tế bào có bộ NST 4n chiếm tỉ lệ bao nhiêu?
[Ở hoa anh thảo (Primula sinensis) alen A quy định hoa đỏ trội hoàn toàn so với alen a quy định hoa t - Tự Học 365] Ở hoa anh thảo (Primula sinensis), alen A quy định hoa đỏ trội hoàn toàn so với alen a quy định hoa trắng. Các nhà khoa học đã tiến hành thí nghiệm:
Thí nghiệm 1: Đem cây có kiểu gen AA trồng ở môi trường có nhiệt độ 20°C thì ra hoa đỏ, khi trồng ở môi trường có nhiệt độ 35°C thì ra hoa trắng. Thế hệ sau của cây hoa trắng này đem trồng ở môi trường có nhiệt độ 20°C thì lại ra hoa đỏ.
Thí nghiệm 2: Đem cây có kiểu gen aa trồng ở môi trường có nhiệt độ 20°C hay 35°C đều ra hoa trắng. Trong các kết luận sau được rút ra khi phân tích kết quả của các thí nghiệm trên, có bao nhiêu kết luận đúng?
I. Nhiệt độ môi trường ảnh hưởng đến sự biểu hiện của kiểu gen AA.
II. Từ sự biểu hiện của kiểu gen AA ở thí nghiệm 1 chứng tỏ bố mẹ không truyền cho con tính trạng đã hình thành sẵn.
III. Nhiệt độ môi trường là 20°C hay 35°C không làm thay đổi sự biểu hiện của kiểu gen aa.
IV. Nhiệt độ cao làm cho alen quy định hoa đỏ bị đột biến thành alen quy định hoa trắng, nhiệt độ thấp làm cho alen quy định hoa trắng bị đột biến thành alen quy định hoa đỏ.
V. Kiểu gen quy định khả năng phản ứng của cơ thể trước môi trường, kiểu hình là kết quả của sự tương tác giữa kiểu gen và môi trường.
VI. Hiện tượng thay đổi màu hoa của cây có kiểu gen AA trước các điều kiện môi trường khác nhau gọi là sự mềm dẻo kiểu hình.
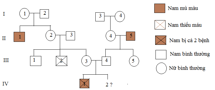
[Gen gây 2 bệnh di truyền ở người gồm thiếu máu và mù màu đỏ - lục đều nằm trên nhiễm sắc thể X vùng - Tự Học 365] Gen gây 2 bệnh di truyền ở người gồm thiếu máu và mù màu đỏ - lục đều nằm trên nhiễm sắc thể X vùng không tương đồng. Phả hệ dưới đây cho thấy một gia đình biểu hiện cả 2 bệnh này. Giả thiết không có đột biến mới liên quan đến cả hai bệnh này trong gia đình:

Có 4 kết luận rút ra từ sơ đồ trên:
I. Người II-2 có kiểu gen dị hợp tử về cả hai bệnh.
II. Có ít nhất 2 người mang tái tổ hợp do trao đổi chéo trong giảm phân.
III. Nếu IV-2 chưa sinh, mang hội chứng Claiphentơ (XXV) đồng thời bị bệnh mù màu thì lỗi không phân ly chắc chắn đã xảy ra ở giảm phân I trong quá trình hình thành trứng.
mang hội chúng Claiplenty (XXY) đồng thời bị bệnh mù màu thì lôi
IV. Cá thể III-5 lập gia đình với một người đàn ông đến từ quần thể có tần số alen mù màu là 1 % thì xác suất sinh con đầu lòng là con gái và mắc bệnh mù màu chiếm tỉ lệ 0,5%,
Có bao nhiêu kết luận đúng?
[Ở một quần thể thực vật tự thụ phấn nghiêm ngặt thế hệ xuất phát (P) có tỉ lệ kiểu gen là: 03AABb : - Tự Học 365] Ở một quần thể thực vật tự thụ phấn nghiêm ngặt, thế hệ xuất phát (P) có tỉ lệ kiểu gen là: 0,3AABb : 0,2AaBb : 0,5Aabb; mỗi gen quy định một tính trạng, alen trội là trội hoàn toàn. Theo lí thuyết, trong các dự đoán sau đây, có bao nhiêu dự đoán đúng về F1?
I. ở F1 có tối đa 10 loại kiểu gen.
II. Tỉ lệ kiểu gen đồng hợp lặn về cả 2 cặp gen ở F1 chiếm 11/80.
III. Tỉ lệ kiểu hình mang 1 trong 2 tính trạng trội chiếm 54,5%.
IV. Tỉ lệ kiểu gen mang 2 alen trội trong quần thể chiếm 32,3%.